首页
业务板块
品誉咨询
品润咨询
品道书院
集团动态
新闻资讯
品誉人
党建专题
关于品誉
招贤纳士
会员中心
当前位置:
首页
>
业务版块
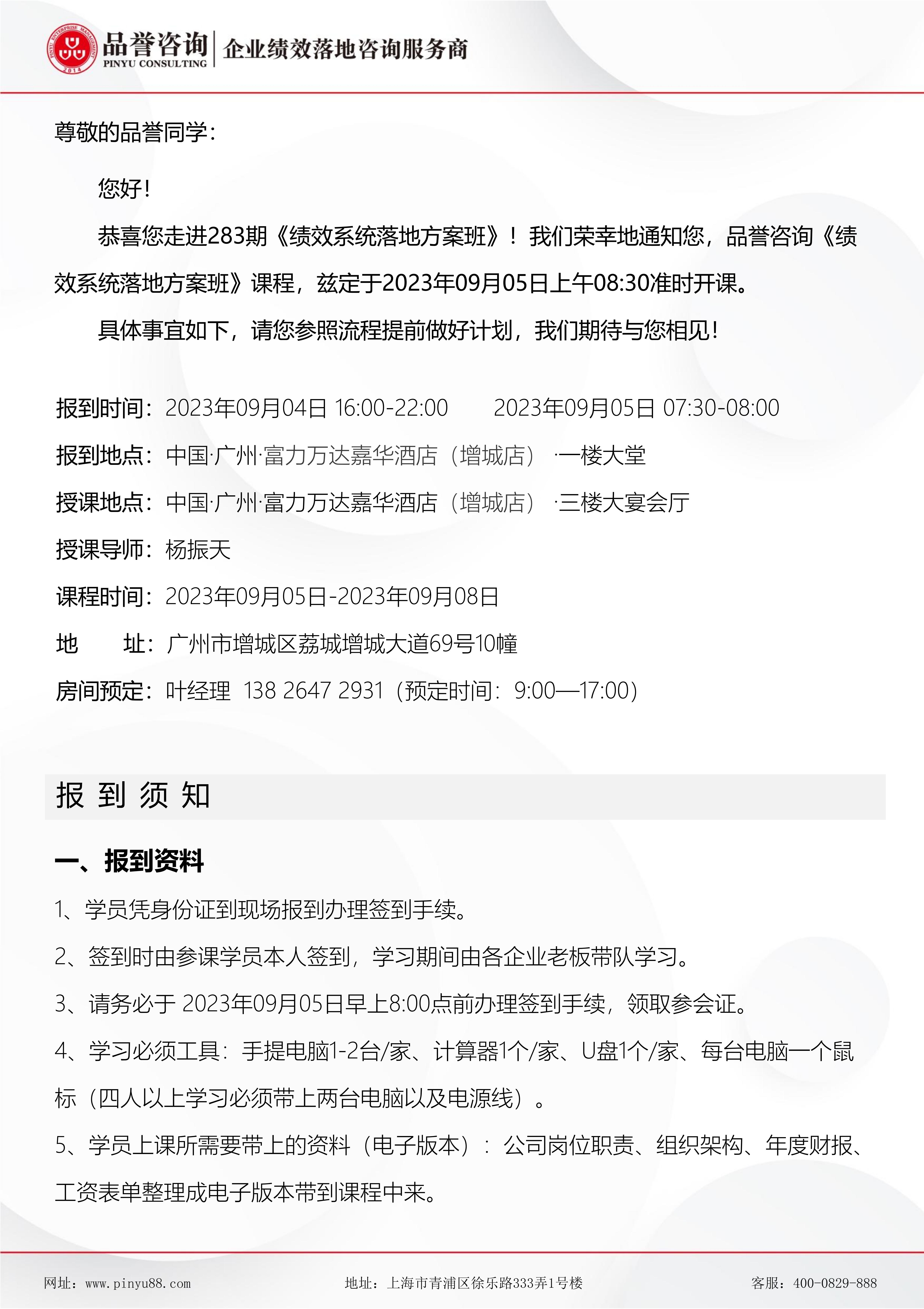
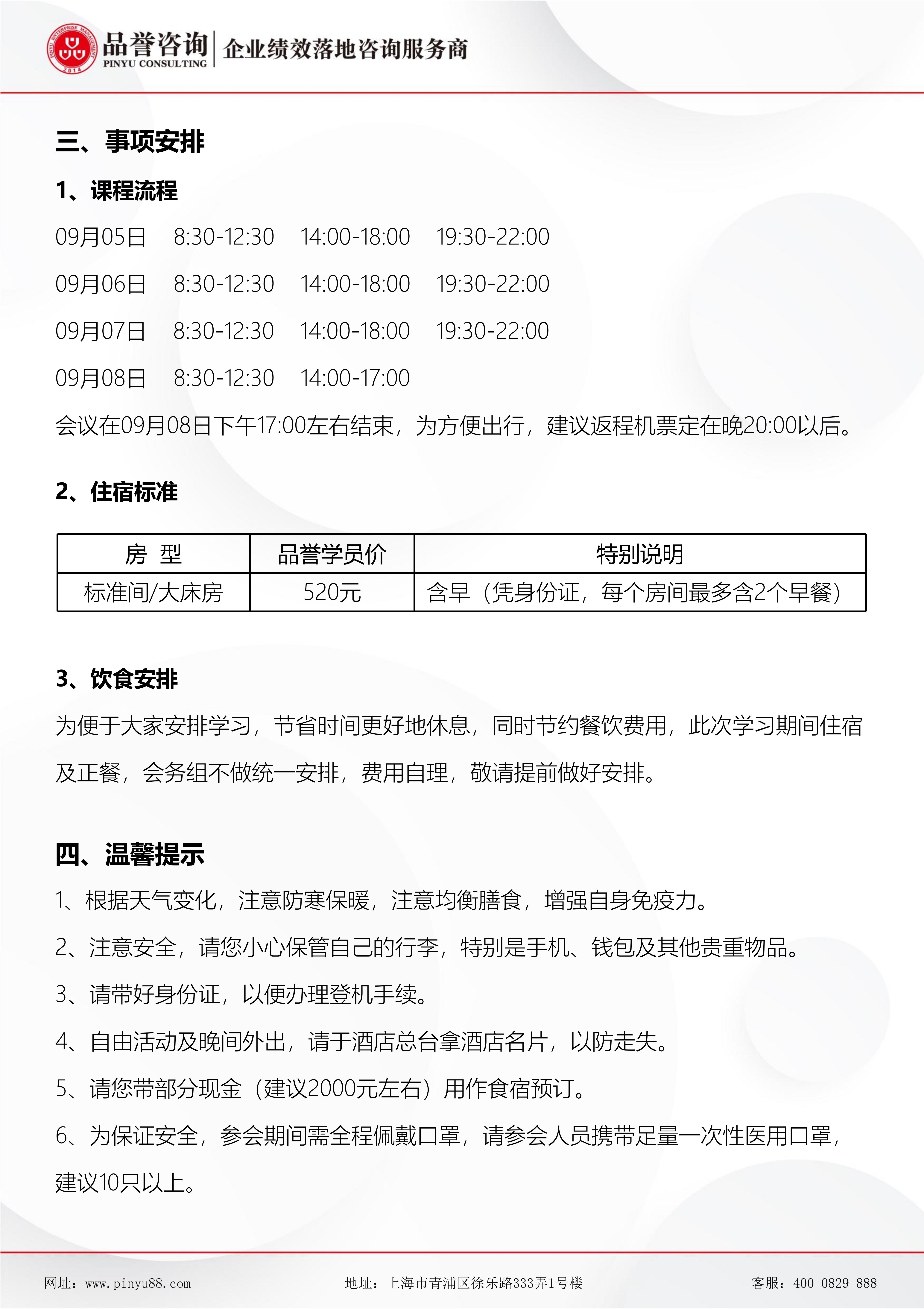
《绩效系统落地方案班》第283期
2023.09.05
浏览: 2029
下一篇:
《利润增长落地方案班》第116期
下一篇:
《股权激励落地方案班》第223期
官方公众号
更多精彩内容
欢迎关注
品誉集团
微信公众号
专注成长型企业培训咨询落地服务
免费申请试听实战总裁课,科学指导落地方案加速企业发展
免费申请
在线咨询
免费申请试听实战总裁课,科学指导落地方案加速企业发展
400-0829-888
业务板块
集团动态
党建专题
关于品誉
招贤纳士
会员中心
联系方式
400-0829-888
上海市大虹桥商务区徐乐路333弄1号楼
友情链接
北京市品润企业管理咨询有限公司
深圳市品道企业管理顾问有限公司
品誉集团加入联合国全球契约组织
关注我们
版权所有 ©版权所有 2021-2025 上海品誉企业发展集团有限公司
沪ICP备18046772号-1
电话咨询
400-0829-888(9:00-18:00)